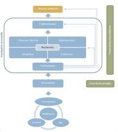
Amener les élèves à mettre en œuvre une démarche d’investigation, c’est proposer aux élèves de mener une enquête à partir d’une situation problème proposée par le professeur. Une démarche scientifique s’appuiera nécessairement sur des faits, des observations, des mesures : cette contrainte permet notamment de distinguer l’opinion de l’argumentation scientifique. L’appropriation du problème par les élèves est essentielle pour que la démarche prenne réellement sens. La phase de recherche proprement dite (ou résolution du problème par les élèves) ne doit pas se résumer à une succession d’étapes prédéfinies dans un ordre immuable. L’observation, la manipulation, l’expérimentation, la modélisation, la recherche documentaire sont des modalités possibles de démarche scientifique qui peuvent s’articuler entre elles sans ordre prédéfini. Aucune d’entre elles n’est un incontournable : le choix et l’articulation de ces étapes définissent une variété de démarches scientifiques possibles au regard de la problématique abordée.
Amener les élèves à mettre en œuvre une démarche d’investigation, c’est proposer aux élèves de mener une enquête s’appuyant sur une diversité de démarches scientifiques.
Documents à télécharger
- La démarche d’investigation (PDF, 889.7 kio)
Dans la même rubrique…
- Jules Vernes et un exemple de planification à rebours et d’enseignement curriculaire
- Mission Curiosity
- Jeu coopératif « Le Manoir Hanté »
- Fabrication de peintures artisanales
- Progressivité dans les démarches scientifiques
- Avec du papier et de l’adhésif, je construis le plus haut possible
- Classer des animaux
- La démarche d’investigation
- Repères sciences et technologie cycle 3
- Des partenaires scientifiques dans la classe
Mots-clés
Articles liés
- Lettre ÉduNum histoire-géographie (Cycle 3 / S’informer / Cycle 4 / Numérique éducatif / Éducation aux médias et à l’information / Enseignement moral et civique / Histoire et géographie / Histoire géographie EMC / Lycée général et technologique / Numérique)
- RAPPORT DE CERTIFICATION COMPLEMENTAIRE DNL 2025 (Se former / Enseignements pratiques interdisciplinaires)
- 100 % logique (Cycle 3 / Cycle 4 / 5e / 4e / 3e / 6e / Collège / Mathématiques / Niveau Lycée / Niveau Socle)
- TRAAM IA : écrire de la poésie assisté par une IA en classe de Tbac pro. (Se former / Terminale Pro / Français / Lettres-Histoire en LP)
- TRAAM IA : écrire le métier assisté par une IA à travers la présentation d’un projet professionnel en co-intervention avec une classe de 1re bac pro. (Première Pro / Se former / Enseignement moral et civique / Lettres-Histoire en LP)
- TRAAM IA : décryptage d’hypertrucages et génération d’images par une IA pour une meilleure compréhension des médias en 2de bac pro. (Première Pro / Se former / Enseignement moral et civique / Lettres-Histoire en LP)
- Déclic des Langues N°6 (S’informer / Se former / Langues vivantes / Numérique)
- La course aux nombres 2025 (Cycle 3 / Cycle 4 / 5e / 4e / 3e / 6e / Collège / Mathématiques / Niveau Lycée / Niveau Socle)
- Cabotage numéro 7 (Cycle 3 / Cycle 4 / Histoire géographie EMC)
- Rapport de jury Certification Complémentaire DNL 2024 (Actualités / Se former)
- CERTIFICAT MEDICAL ET ACTIVITE PHYSIQUE (Actualités / Enseigner / S’informer / Se former / École promotrice de santé / Éducation à la santé / Éducation physique et sportive / EPS / Lutte contre la sédentarité / Parcours éducatif de santé / Prévention de la santé / Santé / Sciences de la vie et de la Terre)
- Portail EDUSCOL -HG- (Actualités / Cycle 3 / S’informer / Cycle 4 / Numérique éducatif / Éducation aux médias et à l’information / Enseignement moral et civique / Histoire et géographie / Histoire géographie EMC / Histoire-géographie, géopolitique et sciences politiques / Lycée général et technologique / Parcours citoyen / Parcours d’éducation artistique et culturelle)
- Édubase histoire-géographie (Cycle 3 / S’informer / Cycle 4 / Numérique éducatif / Éducation aux médias et à l’information / Enseignement moral et civique / Histoire et géographie / Histoire géographie EMC / Histoire-géographie, géopolitique et sciences politiques / Lycée général et technologique / Numérique)
- Les newsletters SBSSA (Se former / Lycée Professionnel / Utiliser les outils numériques)
- Recensement d’outils numériques au service de la pédagogie (Actualités / S’informer / Se former / Économie gestion en LGT / Lycée général et technologique / Numérique / Utiliser les outils numériques)
- Mise en œuvre de l’Enseignement moral et civique (EMC) anciens programmes (Enseigner / Cycle 3 / Cycle 4 / Se former / Enseignement moral et civique / Histoire géographie EMC / Lycée général et technologique / Parcours citoyen)
- Pistes de réflexion et retours d’expériences pour utiliser l’I.A en BTS Tertiaire (Actualités / Enseigner / Se former / Économie gestion en LGT / Lycée général et technologique / Numérique et sciences informatiques / Parcours citoyen / Utiliser les outils numériques)
- Du 13 au 24 mars 2024 : semaine des maths aux cycles 1, 2 et 3 (Actualités / Cycle 1 / Cycle 2 / Enseigner / Cycle 3 / Agir, s’exprimer, comprendre à travers l’activité artistique / Construire les premiers outils pour structurer sa pensée / Éducation physique et sportive / Enseignements pratiques interdisciplinaires / Maternelle / Mathématiques / Mathématiques)
- Découvrir l’IA et se former aux intelligences artificielles (Actualités / Enseigner / S’informer / Se former / Découverte du monde économique et professionnel / Économie gestion en LGT / Lycée général et technologique / Numérique)
- Publication des repères de progression et des attendus de fin d’année en anglais - Classe de 6e (Actualités / 6e / Langues vivantes)
- Une banque de sujets de Sciences de Gestion et Numérique (Enseigner / Économie gestion en LGT / Lycée général et technologique / Sciences et technologie)
- Un site de ressources en Economie-Gestion pour vous former et illustrer vos séances (Enseigner / S’informer / Découverte du monde économique et professionnel / Économie gestion en LGT / Lycée général et technologique / Numérique / Sciences et technologie)
- Comment rendre l’évaluation constructive et motivante ? (Se former / Collège / Niveau Lycée / Physique Chimie / Physique-chimie / Physique-chimie / SPC Evaluation)
- Tournoi de Management et de Gestion 2024, c’est le moment de s’inscrire ! (Actualités / Découverte du monde économique et professionnel / Économie gestion en LGT / Éducation aux médias et à l’information / Éducation aux médias et à l’information / Lycée général et technologique / Sciences et technologie / Utiliser les outils numériques)
- Lettres Bleu Cobalt - L’actualité des Arts plastiques dans l’académie (Actualités / Enseigner / S’informer / Se former / Arts plastiques / Arts plastiques / Arts plastiques / Niveau Lycée / Niveau Socle / Parcours d’éducation artistique et culturelle)
- L’équipe Bleu Cobalt - site disciplinaire Arts plastiques (Actualités / Enseigner / S’informer / Se former / Arts plastiques / Arts plastiques / Arts plastiques / Niveau Lycée / Niveau Socle / Parcours d’éducation artistique et culturelle)
- Sommaire : Lycée - Option et Spécialité (Actualités / Enseigner / S’informer / Se former / Arts plastiques / Arts plastiques / Niveau Lycée)
- News, maths and fakes : visite du Louvre (Cycle 3 / Cycle 4 / Collège / Mathématiques)
- News, maths and fakes : carte du monde (Cycle 3 / Cycle 4 / Collège / Mathématiques)
- News, maths and fakes : représentations graphiques et corrélations trompeuses (Cycle 3 / Cycle 4 / Collège / Mathématiques)
- Formation des élèves à leur cognition (Enseigner / Se former / Niveau Lycée / Physique Chimie / Physique-chimie)
- Fiches de mémorisation active (Cycle 3 / Cycle 4 / Collège / Mathématiques)
- Jules Vernes et un exemple de planification à rebours et d’enseignement curriculaire (Enseigner / Cycle 3 / Physique Chimie / Physique-chimie)
- Faire écouter des podcasts en Economie-Gestion pour motiver les élèves (Actualités / Enseigner / Se former / Économie gestion en LGT / Éducation aux médias et à l’information / Lycée général et technologique / Numérique)
- Logiciels libres et communs numériques, une ambition d’Etat (Actualités / S’informer / Se former / Économie gestion en LGT / Futur citoyen / Niveau Lycée / Numérique / Utiliser les outils numériques)
- Prix de l’Excellence économique, c’est reparti ! (Actualités / Enseigner / S’informer / Terminale / Construire les premiers outils pour structurer sa pensée / Économie gestion en LGT / Parcours avenir / Sciences et technologie)
- Des Flashcards pour apprendre et pour s’évaluer. (Enseigner / Se former / Collège / Physique Chimie / Physique-chimie)
- Planification d’une démarche d’évaluation (Se former / Collège / Physique Chimie / Physique-chimie)
- Développer les pratiques de l’oral en classe (Se former / Collège / Niveau Lycée / Physique Chimie / Physique-chimie / Physique-chimie / SPC Evaluation / SPC Oralité)
- Les ressources de BpiFrance : supply chain, réseaux sociaux, e-réputation… (Enseigner / S’informer / Se former / STS1 / STS2 / Économie gestion en LGT / Lycée général et technologique)
- Quelques astuces numériques ! (Se former / Économie gestion en LGT / Niveau Lycée / Numérique / Utiliser les outils numériques)
- L’éducation au numérique éthique et responsable (Enseigner / S’informer / Économie gestion en LGT / Niveau Lycée / Numérique / Sciences et technologie)
- Séminaire national 2022-2023 des IAN de physique-chimie (Se former / Collège / Niveau Lycée / Numérique / Physique Chimie / Physique-chimie / Physique-chimie)
- Derniers rappels sur le grand oral ! (Actualités / Terminale / Économie gestion en LGT / Sciences et technologie)
- Projet Voile et maths 2022/2023 (Cycle 3 / Cycle 4 / 5e / 4e / 3e / 6e / Collège / Mathématiques / Niveau Lycée / Niveau Socle)
- Oral et esprit critique (Enseigner / Cycle 3 / Cycle 4 / Collège / Mathématiques / Mathématiques)
- Du 06 au 15 mars 2023 : semaine des maths aux cycles 1, 2 et 3 (Cycle 1 / Cycle 2 / Cycle 3 / Mathématiques / Mathématiques / Niveau Socle)
- A la une : La semaine des métiers du numérique du 23 au 27 janvier 2023 (Actualités / S’informer / Découverte du monde économique et professionnel / Économie gestion en LGT / Lycée général et technologique / Mon projet d’orientation / Numérique / Numérique et sciences informatiques / Sciences et technologie)
- Tutoriels vidéo de la plateforme PIX (S’informer / Se former / Économie gestion en LGT / Lycée général et technologique / Numérique)
- Les ressources des TraAM en Histoire des arts (Se former / Histoire des arts / Histoire des arts / Histoire des arts)
- Cabotage numéro 5 (Enseigner / Cycle 3 / Cycle 4 / Se former / Enseignement moral et civique / Histoire géographie EMC / Histoire-géographie, géopolitique et sciences politiques / Lycée général et technologique)
- La Coopérative Pédagogique Numérique de Brest propose des escales pour former les enseignants qui participent à un projet du « Territoire Numérique Educatif » (S’informer / Se former / Économie gestion en LGT / Lycée général et technologique / Numérique)
- Langues à la lettre #4 - Novembre 2022 (Cycle 2 / Enseigner / Cycle 3 / Langues vivantes)
- Professeurs documentalistes : me former où je veux et quand je veux ! (Se former / Espace de la documentation)
- MOOC sur les questions économiques contemporaines (Actualités / Enseigner / Se former / Économie gestion en LGT / Lycée général et technologique / Numérique)
- Les rendez-vous linguistiques et culturels (Cycle 1 / Cycle 2 / Enseigner / Cycle 3 / Langues vivantes)
- Concours (Se former / Arts plastiques / Arts plastiques)
- Utiliser une animation interactive pour découvrir la gravitation (Enseigner / Cycle 3 / Cycle 4 / Collège / Physique Chimie / Physique-chimie)
- Enseigner l’énergie : un vocabulaire et une schématisation harmonisés (Enseigner / Cycle 4 / Se former / 6e / Physique Chimie / Physique-chimie)
- Les droites du plan (Cycle 3 / Cycle 4 / Collège / Mathématiques)
- TraAM mathématiques 2021-2022 de l’académie de Rennes (Seconde / Enseigner / Première / Cycle 3 / Collège / Mathématiques / Mathématiques / Niveau Lycée / Numérique / Sciences et technologie / Utiliser les outils numériques)
- Stéganographie (Seconde / Enseigner / Numérique / Sciences et technologie / Sciences numériques et technologie)
- Humain contre robot (Cycle 3 / Cycle 4 / 5e / 4e / 3e / 6e / Collège / Mathématiques / Niveau Lycée / Niveau Socle)
- 2-Mise en œuvre des programmes d’histoire géographie en cycle 3 et 4 (Enseigner / Cycle 3 / Cycle 4 / Se former / 5e / 4e / 3e / 6e / Éducation aux médias et à l’information / Enseignement moral et civique / Histoire et géographie / Histoire géographie EMC / Parcours avenir / Parcours citoyen)
- Akinator (Enseigner / Cycle 3 / 6e / Collège / Mathématiques)
- Boîte Morse (Enseigner / Cycle 3 / 6e / Collège / Mathématiques)
- MOOC sur les impacts environnementaux du numérique (Actualités / Se former / Économie gestion en LGT / Lycée général et technologique / Numérique / Sciences et technologie)
- Cartographie des liens utiles en Economie-Gestion (Enseigner / S’informer / Économie gestion en LGT / Lycée général et technologique / Numérique / Sciences et technologie / Utiliser les outils numériques)
- Outils numériques en Lettres et LCA (Actualités / Se former / Collège / Français / Lettres / Niveau Lycée)
- Langues à la lettre 3 - mai 2022 (Cycle 2 / Enseigner / Cycle 3 / Langues vivantes)
- Focus sur des ressources pour le grand oral ! (Actualités / Enseigner / Économie gestion en LGT / Lycée général et technologique / Numérique / Sciences et technologie)
- Modélisation et oral en calcul littéral (Cycle 3 / Cycle 4 / Collège / Mathématiques)
- Modélisation et oral en calcul littéral (Cycle 3 / Cycle 4 / Collège / Mathématiques)
- Introduire la fonction exponentielle (Cycle 3 / Cycle 4 / Collège / Mathématiques)
- Édition 2022 : « Mathématiques en forme(s) » (Cycle 3 / Cycle 4 / 5e / 4e / 3e / 6e / Collège / Mathématiques / Niveau Lycée / Niveau Socle)
- Semaine des mathématiques 2022 au cycle 1, 2 et 3 (Actualités / Cycle 1 / Cycle 2 / Enseigner / CP / CE1 / CE2 / Cycle 3 / 6e / CM1 / CM2 / Collège / Langues et culture régionale / Langues vivantes / Mathématiques / Mathématiques)
- Semaine de la presse 2022- Projet Radio « Tous les animaux du monde » (Cycle 3)
- Sensibilisation au fait sociétal : stratégie de l’oeuvre immersive (Enseigner / Se former / Arts plastiques / Arts plastiques / Arts plastiques / Niveau Lycée / Parcours d’éducation artistique et culturelle)
- Grandeurs et Nombres décimaux (Cycle 3 / CM2 / Collège / Mathématiques)
- Les Roues du calcul littéral (Cycle 3 / Cycle 4 / Collège / Mathématiques)
- Nombres décimaux au cycle 3 (Cycle 3 / Cycle 4 / Collège / Mathématiques)
- Développer l’oral en Economie-Gestion avec la Webradio (Actualités / STS1 / STS2 / Économie gestion en LGT / Lycée général et technologique / Numérique / Sciences et technologie / Utiliser les outils numériques)
- Le tableau bord de l’économie française et européenne de l’INSEE, une mine d’or ! (Actualités / Économie gestion en LGT / Lycée général et technologique / Sciences et technologie)
- Les Jeudis du Numérique, c’est reparti !! (Actualités / Économie gestion en LGT / Lycée général et technologique / Sciences et technologie / Utiliser les outils numériques)
- A la une : La semaine des métiers du numérique du 24 au 28 janvier (Découverte du monde économique et professionnel / Économie gestion en LGT / Lycée général et technologique / Mon projet d’orientation / Numérique / Numérique et sciences informatiques / Sciences et technologie / Utiliser les outils numériques)
- Langues à la lettre 2 - janvier 2022 (Cycle 2 / Enseigner / Cycle 3 / Langues vivantes)
- Focus sur l’orientation post-bac en particulier en STS et IUT (S’informer / Économie gestion en LGT / Lycée général et technologique / Mon projet d’orientation / Sciences et technologie)
- Tournoi de Management et de Gestion de l’Académie de Rennes, c’est reparti ! (Actualités / Découverte du monde économique et professionnel / Économie gestion en LGT / Lycée général et technologique / Numérique / Sciences et technologie)
- La Bretagne aux couleurs de l’Europe (Enseigner / Cycle 3 / Langues vivantes / Langues, littératures et cultures étrangères)
- Se former à l’éducation à la sexualité (Se former / Académie de Rennes / Compétences psychosociales / Éducation à la sexualité / Égalité Filles-Garçons / Parcours éducatif de santé / Santé)
- Economie-Gestion en LGT : EduNum N°53 (Enseigner / Économie gestion en LGT / Lycée général et technologique / Numérique / Sciences et technologie)
- Economie-Gestion en LGT : Prendre des notes en cours (Enseigner / Économie gestion en LGT / Lycée général et technologique / Sciences et technologie)
- The Mind Maths (Cycle 3 / Cycle 4 / Collège / Mathématiques)
- Introduction aux équations différentielles (Cycle 3 / Cycle 4 / Collège / Mathématiques)
- Suites arithmétiques et géométriques (Cycle 3 / Cycle 4 / Collège / Mathématiques)
- La colinéarité des vecteurs en classe de sconde (Cycle 3 / Cycle 4 / Collège / Mathématiques)
- Nombres décimaux au cycle 3 (Cycle 3 / Cycle 4 / Collège / Mathématiques)
- Economie-Gestion en LGT : Le message de rentrée des inspecteurs du 9 septembre 2021 (Actualités / Enseigner / Économie gestion en LGT / Lycée général et technologique / Sciences et technologie)
- Lettre de rentrée Mathématiques 2021-2022 (Cycle 3 / Cycle 4 / 5e / 4e / 3e / 6e / Collège / Mathématiques / Niveau Lycée / Niveau Socle)
- Mathématiques : Adaptation des épreuves de spécialité de la voie générale et des filières STI2D et STL de la voie technologique (Cycle 3 / Cycle 4 / 5e / 4e / 3e / 6e / Collège / Mathématiques / Niveau Lycée / Niveau Socle)
- Ressources Edugeo - le Golfe du Morbihan (6e / Histoire et géographie / Histoire géographie EMC / Niveau Lycée)
- Réalisation d’un lapbook de géométrie en 6e (Cycle 3 / Cycle 4 / Collège / Mathématiques)
- Langues à la lettre 1 - juin 2021 (Cycle 1 / Cycle 2 / Cycle 3 / S’informer / Langues vivantes)
- Faire la guerre. Chercher la paix… (Se former / Niveau Lycée / Spécialité Histoire-géographie, géopolitique et sciences politiques)
- Exposition Francesco Finizio (Actualités / Enseigner / Agir, s’exprimer, comprendre à travers l’activité artistique / Arts plastiques / Collège / Éducation physique et sportive / Enseignements et Education Artistiques / Français / Langues vivantes / Mobiliser le langage dans toutes ses dimensions / Niveau Lycée / Parcours d’éducation artistique et culturelle / Sciences et technologie)
- Economie-Gestion en LGT : La lettre EduNum n°52 (Enseigner / Économie gestion en LGT / Lycée général et technologique / Numérique / Sciences et technologie)
- SEMAINE ACADEMIQUE DES LANGUES VIVANTES (Cycle 3)
- Génocides et meurtres de masse au XXe siècle (Se former / Histoire et géographie / Histoire géographie EMC)
- Des cartes Flash créées par les élèves pour travailler les automatismes et la mémorisation (Cycle 3 / Cycle 4 / Collège / Mathématiques)
- La gazette mathématique N°4 (Cycle 3 / Cycle 4 / 5e / 4e / 3e / 6e / Collège / Mathématiques / Niveau Lycée / Niveau Socle)
- Mission Curiosity (Cycle 3 / Sciences et technologie)
- Les P’tits défis du CLEMI # semaine de la presse 23 (Cycle 1 / Cycle 2 / Enseigner / Cycle 3 / Éducation aux médias et à l’information / Éducation aux médias et à l’information)
- Exposition temporaire « La fabrique de l’école 2.0 » (Cycle 1 / Cycle 2 / Cycle 3 / Collège / Niveau Lycée)
- Semaine des mathématiques 2021 aux cycles 1, 2 et 3 (Actualités / Cycle 1 / Cycle 2 / Enseigner / CP / CE1 / CE2 / Cycle 3 / 6e / CM1 / CM2 / Collège / Langues et culture régionale / Langues vivantes / Mathématiques / Mathématiques / Mathématiques / Quotidien)
- Édition 2021 : « Mathématiques et société » (Cycle 3 / Cycle 4 / 5e / 4e / 3e / 6e / Collège / Mathématiques / Niveau Lycée / Niveau Socle)
- Prise en main de la Quiziniere, une application pour réaliser des questionnaires (Se former / Collège / Niveau Lycée / Numérique / Physique Chimie / Physique-chimie)
- Simuler le fonctionnement des bouées cardinales (Enseigner / Cycle 3 / Numérique / Physique Chimie / Physique-chimie / Utiliser les outils numériques)
- La gazette mathématique N°3 (Cycle 3 / Cycle 4 / 5e / 4e / 3e / 6e / Collège / Mathématiques / Niveau Lycée / Niveau Socle)
- Suppression de la certification intermédiaire en Bac Pro (Enseigner / S’informer / Seconde Pro / Première Pro / Se former / Terminale Pro / Découverte du monde économique et professionnel / Économie et gestion (Pro) / Enseignements pratiques interdisciplinaires / Hôtellerie-restauration / Lycée Professionnel / Niveau Lycée)
- Mathématicien.ne mystère (Cycle 3 / Cycle 4 / Collège / Mathématiques)
- Vers la démonstration (Cycle 3 / Cycle 4 / Collège / Mathématiques)
- Le foie gras (Actualités / Enseigner / S’informer / Seconde Pro / Première Pro / Se former / Terminale Pro / Découverte du monde économique et professionnel / Hôtellerie-restauration / Lycée Professionnel / Utiliser les outils numériques)
- Découvrir les pouvoirs extraordinaires des mathématiques à travers la magie aux cycles 2 et 3 (Enseigner / Cycle 3 / Se former / Collège / Enseignements et Education Artistiques / Mathématiques / Parcours d’éducation artistique et culturelle)
- Le codage et l’algorithmique pour l’enseignement de la physique-chimie (Enseigner / Collège / Lycée général et technologique / Niveau Lycée / Numérique / Physique Chimie / Physique-chimie / Physique-chimie / Sciences et technologie / Utiliser les outils numériques)
- Sciences, laïcité et esprit critique (Parcours citoyen / Sciences et technologie)
- Ressources du webinaire académique Histoire des arts - 2020 (Se former / Histoire des arts / Histoire des arts / Histoire des arts / Lycée général et technologique)
- Économie-Gestion en LGT : quelques précisions pour les candidats inscrits en section européenne ou orientale (ou en DNL) (Actualités / Enseigner / S’informer / Économie gestion en LGT / Lycée général et technologique / Sciences et technologie)
- Économie-Gestion en LGT : le message des inspecteurs du 2 décembre 2020 (Actualités / Enseigner / Continuité pédagogique / Économie gestion en LGT / Lycée général et technologique / Sciences et technologie)
- Épreuve de pratique professionnelle Bac Pro CuisineE31 (Enseigner / S’informer / Se former / Découverte du monde économique et professionnel / Hôtellerie-restauration / Lycée Professionnel / Numérique)
- Genially : tutoriel vidéo de prise en main (Se former / Collège / Niveau Lycée / Numérique / Physique Chimie / Physique-chimie / Physique-chimie / Utiliser les outils numériques)
- Jeu coopératif « Le Manoir Hanté » (Enseigner / Cycle 3 / Collège / Numérique / Physique Chimie / Physique-chimie / Sciences et technologie)
- Aborder la question de la liberté d’expression suite à l’assassinat d’un professeur, le 16/10/2020 (Actualités / Cycle 2 / Enseigner / Cycle 3 / Éducation aux médias et à l’information / Éducation aux médias et à l’information / Parcours citoyen)
- Economie-Gestion en LGT : La lettre des inspecteurs du 16 octobre 2020 (Actualités / Enseigner / Économie gestion en LGT / Lycée général et technologique / Sciences et technologie)
- Les P’tits défis du CLEMI (Actualités / Enseigner / Cycle 3 / 6e / CM1 / CM2 / Éducation aux médias et à l’information / Éducation aux médias et à l’information)
- Mention Régionale Création d’Entreprise : inscription en ligne jusqu’au 12 novembre (Actualités / Se former / Économie gestion en LGT / Lycée général et technologique / Parcours avenir)
- La gazette mathématique N°2 (Cycle 3 / Cycle 4 / 5e / 4e / 3e / 6e / Collège / Mathématiques / Niveau Lycée / Niveau Socle)
- Gros plan sur les coopératives numériques, véritables communautés apprenantes ! (Enseigner / Se former / Économie gestion en LGT / Numérique / Sciences et technologie)
- L’épreuve du Grand Oral (Actualités / Enseigner / S’informer / Terminale / Se former / Arts / Arts du cirque / Arts plastiques / Cinéma - audiovisuel / Danse / Histoire des arts / Histoire-géographie, géopolitique et sciences politiques / Humanités, littérature et philosophie / Langues, littératures et cultures étrangères / Littérature, langues et cultures de l’antiquité / Lycée général et technologique / Mathématiques / Musique / Numérique et sciences informatiques / Physique-chimie / Sciences de la vie et de la terre / Sciences économiques et sociales / Théatre)
- Faire lire les élèves au lycée professionnel (Se former / Français / Lettres-Histoire en LP)
- Economie-Gestion en LGT : Les états généraux du numérique pour l’éducation 2020 (Actualités / Enseigner / S’informer / Économie gestion en LGT / Lycée général et technologique / Numérique / Sciences et technologie)
- Economie-Gestion en LGT : Les enseignements de spécialité en terminale STMG à la rentrée 2020 (Actualités / Enseigner / Économie gestion en LGT / Lycée général et technologique / Sciences et technologie)
- Une formation Python efficace ! (Se former / Niveau Lycée / Numérique / Numérique et sciences informatiques / Physique Chimie / Physique-chimie / Physique-chimie / Utiliser les outils numériques)
- Enseigner l’option Arts plastiques au lycée (Enseigner / Se former / Arts plastiques / Arts plastiques / Niveau Lycée)
- Enseignement hybride : articuler travail en classe et travail à distance (Enseigner / Se former / Numérique / Sciences de la vie et de la Terre)
- Projet expérimental et numérique : transfert de chaleur par conduction (Enseigner / Première / Se former / Enseignement scientifique / Numérique / Sciences de la vie et de la Terre / Sciences de la vie et de la terre)
- Projet expérimental et numérique : effet de serre et humidité (Enseigner / Première / Terminale / Se former / Enseignement scientifique / Sciences de la vie et de la Terre / Sciences de la vie et de la terre)
- Projet expérimental et numérique : effet de serre et C02 (Enseigner / Première / Terminale / Se former / Enseignement scientifique / Numérique / Sciences de la vie et de la Terre / Sciences de la vie et de la terre)
- Projet expérimental et numérique : transfert de chaleur par convection (Enseigner / Première / Se former / Enseignement scientifique / Lycée général et technologique / Numérique / Sciences de la vie et de la Terre)
- Projet expérimental et numérique : la croissance des végétaux (Enseigner / Première / Se former / Enseignement scientifique / Numérique / Sciences de la vie et de la Terre / Sciences de la vie et de la Terre)
- Manipuler en mathématiques au cycle 3 (Actualités / Cycle 3 / Mathématiques)
- installer et paramétrer le logiciel de messagerie thunderbird pour gérer ses mels ver 2023 (Se former / Numérique / Sciences de la vie et de la Terre / Utiliser les outils numériques)
- Economie-Gestion en LGT : Poursuite de la continuité pédagogique et préparation de la rentrée (Actualités / Enseigner / Continuité pédagogique / Économie gestion en LGT / Lycée général et technologique / Sciences et technologie)
- Les nouveaux programmes en terminale STMG à la rentrée 2020 (Actualités / Enseigner / Économie gestion en LGT / Sciences et technologie)
- Les questions-réponses pour l’examen du BTS au 7 mai 2020 (Actualités / Enseigner / Continuité pédagogique / Économie gestion en LGT / Lycée général et technologique / Sciences et technologie)
- Python : formation numérique 2019 (Se former / Niveau Lycée / Numérique / Numérique et sciences informatiques / Physique Chimie / Physique-chimie / Physique-chimie / Utiliser les outils numériques)
- Développez vos compétences sur le « Système d’information et les outils numériques » (Actualités / Se former / STS1 / Économie gestion en LGT / Numérique / Numérique et sciences informatiques / Sciences et technologie)
- Étude d’une problématique de gestion en 1re STMG (Actualités / Enseigner / Continuité pédagogique / Économie gestion en LGT / Lycée général et technologique / Sciences et technologie)
- Adaptation des modalités de passage des examens nationaux de BTS et DCG session 2020 (Actualités / STS2 / Continuité pédagogique / Sciences et technologie)
- Les modalités d’évaluation en série STMG lors du baccalauréat 2020 (Actualités / Enseigner / Continuité pédagogique / Économie gestion en LGT / Lycée général et technologique / Sciences et technologie)
- Fabrication de peintures artisanales (Enseigner / Cycle 3 / Collège / Physique Chimie / Physique-chimie / Sciences et technologie)
- Classe inversée/accompagnée en sciences physiques (Se former / Collège / Physique Chimie / Physique-chimie / Sciences et technologie)
- Continuité pédagogique STI voie pro (Actualités / Sciences et technologie / Sciences et Technologies Industrielles)
- Economie-Gestion en LGT : Continuité pédagogique - La lettre des inspecteurs (Actualités / Continuité pédagogique / Économie gestion en LGT / Lycée général et technologique / Numérique / Sciences et technologie)
- Les grandes chaînes et radios nationales proposent des ressources pédagogiques (Actualités / Continuité pédagogique / Économie gestion en LGT / Sciences et technologie)
- Economie-Gestion en LGT : La continuité pédagogique avec Edu_Num n°49 (Actualités / Enseigner / Continuité pédagogique / Économie gestion en LGT / Lycée général et technologique / Numérique / Sciences et technologie)
- Economie-Gestion en LGT : Communication de l’Inspection (Actualités / Enseigner / Continuité pédagogique / Économie gestion en LGT / Lycée général et technologique / Numérique / Sciences et technologie)
- Economie-Gestion en LGT : Continuité pédagogique - Panorama des ressources (Actualités / Enseigner / Continuité pédagogique / Économie gestion en LGT / Lycée général et technologique / Numérique / Sciences et technologie)
- FICHE EDUSCOL - Comment un marché concurrentiel fonctionne-t-il ? (Arts & humanités / Enseigner / Première / S’informer / Se former / Sciences économiques et sociales / Sciences économiques et sociales)
- Cadre de référence des compétences numériques (CRCN) (Actualités / Se former / Éducation aux médias et à l’information / Éducation aux médias et à l’information / Histoire et géographie / Histoire géographie EMC / Lycée général et technologique / Niveau Socle / Numérique / Parcours avenir)
- Economie-Gestion en LGT : La lettre d’information Edu_Num n°48 (Actualités / Enseigner / Continuité pédagogique / Économie gestion en LGT / Lycée général et technologique / Numérique / Sciences et technologie)
- Economie-Gestion en LGT : La lettre d’information Edu_Num n°47 (Enseigner / Économie gestion en LGT / Lycée général et technologique / Sciences et technologie)
- Organiser sa classe grâce à l’outil Powerpoint en gymnastique (Enseigner / Cycle 3 / 6e / Collège / Éducation physique et sportive / EPS / Numérique éducatif.)
- Édition 2020 : « Mettons en scène les mathématiques » (Cycle 3 / S’informer / Cycle 4 / 5e / 4e / 3e / 6e / Collège / Mathématiques / Niveau Lycée / Niveau Socle)
- Économie-Gestion en LGT : Gérer et protéger ses mots de passe (Enseigner / Économie gestion en LGT / Lycée général et technologique / Numérique / Sciences et technologie)
- Maths et magie (Actualités / Cycle 1 / Cycle 2 / Enseigner / Cycle 3 / Arts du cirque / Construire les premiers outils pour structurer sa pensée / Enseignements pratiques interdisciplinaires / Mathématiques / Théatre)
- Maths et arts-visuels (Actualités / Cycle 1 / Cycle 2 / Cycle 3 / Arts plastiques / Arts plastiques / Mathématiques / Parcours d’éducation artistique et culturelle)
- Maths et Corps (Actualités / Cycle 1 / Cycle 2 / Enseigner / Cycle 3 / Agir, s’exprimer, comprendre à travers l’activité physique / Arts du cirque / Parcours éducatif de santé / Théatre)
- Maths et musique (Actualités / Cycle 1 / Cycle 2 / Enseigner / Cycle 3 / Agir, s’exprimer, comprendre à travers l’activité artistique / Musique / Parcours d’éducation artistique et culturelle)
- Un nouveau regard sur la résolution de problèmes (Actualités / Cycle 2 / Enseigner / Cycle 3 / Se former / Mathématiques / Mathématiques)
- Adapter un support technique à l’attention des élèves à besoins particuliers (Actualités / Enseigner / S’informer / Se former / Hôtellerie-restauration / Lycée Professionnel)
- Concours les toqués de Janzé (Actualités / Enseigner / S’informer / Se former / Hôtellerie-restauration / Lycée Professionnel)
- Mathématiques : Journée CNRS de Brest (Actualités / Cycle 3 / Cycle 4 / Collège / Mathématiques)
- Mathématiques : Journée CNRS de Rennes (Actualités / Cycle 3 / Cycle 4 / Collège / Mathématiques / Mathématiques)
- Progressivité dans les démarches scientifiques (Enseigner / Cycle 3 / Se former / Sciences et technologie)
- Avec du papier et de l’adhésif, je construis le plus haut possible (Enseigner / Cycle 3 / Sciences et technologie)
- Classer des animaux (Enseigner / Cycle 3 / Sciences et technologie)
- Démarche(s) d’investigation (Se former / Niveau Socle / Sciences et technologie)
- Créer un théâtre d’ombres (Cycle 2 / Enseigner / CP / Cinéma - audiovisuel / Parcours d’éducation artistique et culturelle / Questionner le monde / Sciences et technologie / Théatre)
- Repères sciences et technologie cycle 3 (Cycle 3 / Se former / Sciences et technologie)
- « Write Art », écrire face à l’oeuvre : récit d’expérience (Actualités / Se former / Arts plastiques / Arts plastiques / Arts plastiques / Niveau Lycée / Parcours d’éducation artistique et culturelle)
- Présentation de Génially (Actualités / Enseigner / S’informer / Se former / Hôtellerie-restauration / Lycée Professionnel)
- Co-intervention Français Cuisine : Des goûts et des couleurs (Actualités / Enseigner / S’informer / Se former / Hôtellerie-restauration / Lycée Professionnel)
- Le quart d’heure lecture (Cycle 1 / Cycle 2 / Enseigner / Cycle 3 / Niveau Socle)
- La gazette mathématique N°1 (Cycle 3 / Cycle 4 / Collège / Mathématiques)
- Cycle d’apprentissage de 10 séances « balle au pied » pour les élèves de cycle 3 (Enseigner / Cycle 3 / CM2 / Éducation à la santé / Éducation physique et sportive / Égalité Filles-Garçons)
- STIMULER LA PARTICIPATION DES ELEVES ET REALISER DES TESTS DE CONNAISSANCES (Enseigner / Économie gestion en LGT / Lycée général et technologique / Numérique / Sciences et technologie)
- Coopérative pédagogique numérique : échanger, découvrir et expérimenter. (Économie et gestion (Pro) / Économie gestion en LGT / Lycée général et technologique / Numérique / Sciences et technologie)
- Mathématiques Nombres et Calculs (Cycle 3 / Cycle 4 / Collège / Mathématiques / Mathématiques)
- Mathématiques Organisation et gestion de données au collège (Cycle 3 / Cycle 4 / Collège / Mathématiques / Mathématiques)
- Mathématiques Grandeurs et Mesures au Collège (Cycle 3 / Cycle 4 / Collège / Mathématiques / Mathématiques)
- Mathématiques Espaces et Géométrie au collège (Cycle 3 / Cycle 4 / Collège / Mathématiques / Mathématiques)
- Mathématiques Communiquer au Collège (Cycle 3 / Cycle 4 / Collège / Mathématiques / Mathématiques)
- Mathématiques au collège Liaison CM2 - 6e (Cycle 3 / Cycle 4 / Collège / Mathématiques / Mathématiques)
- Mathématiques Coopérer pour favoriser les apprentissages au Collège (Cycle 3 / Cycle 4 / Collège / Mathématiques)
- Mathématiques Raisonner au collège (Cycle 3 / Cycle 4 / Collège / Mathématiques / Mathématiques)
- Mathématiques Calculer au Collège (Cycle 3 / Cycle 4 / Collège / Mathématiques / Mathématiques)
- Mathématiques Représenter au collège (Cycle 3 / Cycle 4 / Collège / Mathématiques / Mathématiques)
- Mathématiques Outils numériques pour favoriser les apprentissages (Cycle 3 / Cycle 4 / Mathématiques / Mathématiques)
- Mathématiques Chercher au Collège (Cycle 3 / Cycle 4 / Collège / Mathématiques / Mathématiques)
- Mathématiques Modéliser au Collège (Cycle 3 / Cycle 4 / Mathématiques / Mathématiques)
- Mathématiques et Jeux au collège (Cycle 3 / Cycle 4 / Collège / Mathématiques)
- Effet de serre : « bien compris, mais mal nommé » (Enseigner / Cycle 4 / Se former / Niveau Lycée / Physique Chimie / Physique-chimie / Physique-chimie)
- Mathématiques Plan de Travail ou Séquence de travail au collège (Cycle 3 / Cycle 4 / Collège / Mathématiques / Mathématiques)
- Mathématiques : Différencier, individualiser (Cycle 3 / Cycle 4 / Collège / Mathématiques / Mathématiques)
- Mathématiques Automatiser au Collège (Cycle 3 / Cycle 4 / Collège / Mathématiques / Mathématiques)
- Travailler la compétence « valider » au lycée (Enseigner / Se former / Niveau Lycée / Physique Chimie / Physique-chimie / Physique-chimie)
- Rosaces aux Rosaires (Enseigner / 6e / Mathématiques / Mathématiques)
- Mathématiques Algorithmique au collège (Cycle 3 / Cycle 4 / Collège / Mathématiques / Mathématiques)
- Initiation à la programmation de la carte Arduino (Enseigner / Cycle 3 / Numérique / Numérique éducatif. / Physique Chimie / Physique-chimie / Physique-chimie)
- Créations poétiques autour d’une œuvre d’art - Exemple à partir du tableau Ophélie (J.E Millais – 1852) (Cycle 2 / Cycle 3 / Agir, s’exprimer, comprendre à travers l’activité artistique / Arts plastiques / Français / Français / Parcours d’éducation artistique et culturelle / Théâtre, Arts du cirque, danse, cinéma audio visuel)
- MOOC « La Physique, vive[z] l’expérience ! » (Actualités / Se former / Niveau Lycée / Physique Chimie / Physique-chimie / Physique-chimie)
- Référentiel BAC PRO CSR & BAC PRO Cuisine (Actualités / Enseigner / S’informer / Se former / Hôtellerie-restauration / Lycée Professionnel)
- « Vivent les livres » (Cycle 2 / Cycle 3 / Cycle 4 / Agir, s’exprimer, comprendre à travers l’activité artistique / Éducation musicale / Enseignements et Education Artistiques / Français)
- Les Olympiades de Sciences de l’Ingénieur (Sciences de l’ingénieur / Sciences et technologie)
- Des partenaires scientifiques dans la classe (Enseigner / Cycle 3 / S’informer / Sciences et technologies / Sciences et technologie)
- Recherche et innovation en physique-chimie (Actualités / Cycle 3 / Cycle 4 / Niveau Lycée / Physique Chimie / Physique-chimie / Physique-chimie)
- Activités expérimentales : enjeux de formation (Enseigner / Cycle 3 / Cycle 4 / Se former / Niveau Lycée / Physique Chimie / Physique-chimie / Physique-chimie)
- Anglais - Repères de progressivité - Cycles 2 et 3 (Cycle 2 / Enseigner / Langues vivantes / Cycle 3 / Anglais / Langues vivantes)
- Présentation des outils numériques : Kahoot (Actualités / Enseigner / S’informer / Se former / Hôtellerie-restauration / Lycée Professionnel)
- Les vade-mecum (Actualités / Enseigner / S’informer / Se former / Hôtellerie-restauration / Lycée Professionnel)
- TraAM Maths 2018-2019 : Maths et Jeux (Enseigner / Se former / Mathématiques)
- Résultats d’examen 2019 (Actualités / Enseigner / S’informer / Se former / Hôtellerie-restauration / Lycée Professionnel)
- Cadre de référence des compétences numériques (Actualités / Enseigner / S’informer / Se former / Hôtellerie-restauration)
- Posters photographiques pour sensibiliser aux 17 ODD de l’UNESCO (Actualités / Cycle 3 / Cycle 4 / Histoire et géographie / Histoire géographie EMC / Lycée général et technologique)
- Lutter contre le racisme et l’antisémitisme à l’École (Actualités / Enseigner / Cycle 3 / Cycle 4 / Se former / Enseignement moral et civique / Histoire et géographie / Histoire géographie EMC / Lycée général et technologique / Parcours citoyen)
- Travaux Académiques Mutualisés (TraAM) Histoire Géographie 2017 2018 (Enseigner / Cycle 3 / Cycle 4 / Numérique éducatif / Éducation aux médias et à l’information / Éducation aux médias et à l’information / Enseignement moral et civique / Histoire et géographie / Histoire géographie EMC / Lycée général et technologique / Numérique / Parcours citoyen)
- Travaux Académiques Mutualisés (TraAM) Histoire Géographie 2014 2015 (Enseigner / Cycle 3 / Cycle 4 / Se former / Numérique éducatif / Enseignement moral et civique / Histoire et géographie / Histoire géographie EMC / Lycée général et technologique / Numérique)
- Lire et comprendre au collège - Conférence (Enseigner / Se former / Collège / Français / Français)
- Anglais euro (Actualités / Enseigner / S’informer / Se former / Construire les premiers outils pour structurer sa pensée / Hôtellerie-restauration / Lycée Professionnel)
- Construction d’un scénario pédagogique (Actualités / Enseigner / S’informer / Se former / Hôtellerie-restauration / Lycée Professionnel)
- L’opinion publique : histoire, mesure et effets de réalité (Première / Se former / Sciences économiques et sociales / Sciences économiques et sociales)
- Connaître et mesurer l’opinion publique (Première / Se former / Sciences économiques et sociales / Sciences économiques et sociales)
- Comment penser le lien social ? (Première / Se former / Sciences économiques et sociales / Sciences économiques et sociales)
- Les fondements microéconomiques de la macroéconomie (Terminale / Se former / Sciences économiques et sociales / Sciences économiques et sociales)
- Economie, sociologie : comment raisonnent et travaillent ces deux sciences sociales ? (Seconde / Se former / Sciences économiques et sociales)
- Ecole et cinéma (Enseigner / Cycle 3 / Enseignements et Education Artistiques / Histoire des arts / Parcours d’éducation artistique et culturelle / Théâtre, Arts du cirque, danse, cinéma audio visuel)
